Workflow Use Case: Asset Approval
📄 Summary: What You’ll Learn in This Article
This article provides a workflow use case designed to streamline tasks and improve efficiency. You'll gain insights into workflow capabilities and how the Marmind Team can help you automate processes for smoother operations.
Overview of workflows for improved efficiency.
Insights into workflow capabilities.
Support from the Marmind Team for automation.
🧑‍🤝‍🧑 Who Should Read This?
This article is most useful for:
Marketing Professionals, Marketing Operations Managers, Business leaders who are interested in Marmind’s features
New Marmind Users
✔️ Prerequisites: What Should You Know Before Getting Started?
Level: Easy
Access required: None
No prior knowledge is required. This is an introductory article for those exploring Marmind for the first time.
Workflow Use Case: Asset Approval
Introduction
This default Asset Approval Workflow automates the review and approval process for digital assets uploaded to Marmind. This ensures that only validated assets are made available for use, while providing an efficient structure for corrections and approvals. Most clients use a more advanced version of this workflow. However, this default is a good starting point for implementing efficient workflows for your needs.
Roles and Rights
Roles in Marmind can be assigned by a Super-Admin. For this Use Case, the following roles and user groups are essential:
Asset Coordinator – Uploads assets and initiates the approval process
Asset Reviewer and Approver – Reviews and approves or requests corrections
Custom Roles can be created according to your specific needs.
Initial Situation
Prior to implementing this workflow, asset approvals were handled manually, leading to inefficiencies, miscommunication, and a lack of traceability. The workflow feature streamlines this process by automating approvals, correction requests, and notifications.
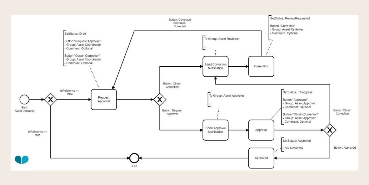
Workflow Process

Asset Approval Worflow
Trigger:
The workflow starts when an asset is uploaded to the system.
If the asset is a reference to an existing asset, no workflow is triggered, and the process ends immediately.
If the asset is an original file, the approval workflow is initiated.
Initial Decision Point:
The Asset Coordinator can either:
Request Approval – Sends the asset to an Asset Reviewer for validation.
Send for Correction – Directs the asset to a correction step (e.g., graphic adjustments, metadata updates) before approval.
At this stage, the system sets the asset status to "Draft."
Approval Request Step:
If approval is requested, an automated notification is sent to the designated Asset Approver(s).
The reviewer can either:
Approve the asset – The status is updated to "Approved," and metadata is locked to prevent further modifications.
Request Corrections – Sends the asset back for required changes to the Asset Reviewer(s).
Correction Process:
If corrections are required, a notification is sent to the responsible team (e.g. Asset Reviewers).
Once corrections are made, the asset is re-submitted for approval.
The cycle continues until approval is granted.
Final Step:
Upon approval, the asset is marked as "Approved."
Metadata is locked to prevent further modifications.
If future changes are necessary, a new version of the asset must be created.
Benefits & Added Value
Efficiency: Automates notifications and task assignments, reducing manual effort.
Error Prevention: Ensures assets meet quality standards before publication.
Traceability: Provides a clear history of approvals and corrections.
Consistency: Standardized process for all assets.
Conclusion
The Asset Approval Workflow optimizes asset validation processes, ensuring only reviewed and approved assets are available.