Content and Digital Asset Management
📄 Summary: What You’ll Learn in This Article
This article explains how to use Marmind for managing content and digital assets. Learn how to store, organize, and collaborate on files within a central platform.
Storing and organizing digital assets
Sharing files with team members and external partners
Using annotations and version control for collaboration
Automating approval workflows for content creation
Integrating digital assets into end-to-end marketing processes
🧑‍🤝‍🧑 Who Should Read This?
This article is most useful for:
Marketing Professionals, Marketing Operations Managers, Business leaders who are interested in Marmind’s features
New Marmind Users
✔️ Prerequisites: What Should You Know Before Getting Started?
Level: Easy
Access required: None
No prior knowledge is required. This is an introductory article for those exploring Marmind for the first time.
Central File Storage in Marmind
The Marmind Media Asset Management (MAM) component enables simple content creation and content collaboration processes. With keywording, versioning, sharing and the integration of external users, content is perfectly developed for planning and centrally stored in Marmind. In combination with a Digital Asset Management (DAM) system (e.g. Censhare, CELUM, etc.) a comprehensive end2end integrated content hub can be realized.
Marmind provides a centralized storage solution for all digital assets, eliminating the need for external file-sharing apps. Key features include:
Tagging – Organize files using tags to make searching easier.
Version Comparison – Keep track of different file versions and compare them side by side.
Team Collaboration – Leave comments and annotations on files to provide real-time feedback.

Asset Management
File Sharing and Collaboration
Marmind makes it easy to share files with internal team members and external suppliers. Features include:
Direct file sharing – Share files securely without the need for email attachments.
Annotations & comments – Provide feedback directly on images, videos, and other content.
@Mentions – Tag team members in comments for quick responses and collaboration.

Asset View
Did you know? You can open MS Office files (like Word, Excel, or PowerPoint) directly from Marmind in the native Office desktop app — and when you hit save, a brand-new version is automatically created!
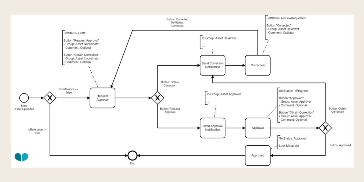
Version Control & Approval Workflows
To streamline content review processes, Marmind offers:
Version Control – Keep track of changes, compare previous versions, and restore files if needed.
Approval Workflows – Automate review and approval sequences to ensure smooth collaboration.
Customizable Workflow Steps – Use Marmind’s workflow engine to define approval checkpoints.

End-to-End Content Processes in Marmind
Marmind enables users to integrate content management into the broader marketing campaign planning process:
Create templates for emails, social media posts, and other content.
Use custom fields to pre-fill relevant information for campaigns.
Send content directly to publishing tools for final adjustments before posting.
Monitor content performance using Marmind’s analytics tools.